Skip to main content
Menu
關於富廣
ABOUT
品牌理念
品牌承諾
品牌價值
建築團隊
歷史沿革
築美堂
富廣建築
CLASSIC
最新熱銷
業績作品
富廣之友
FAMILY
工程進度
富廣NEWS
住戶修繕
富廣鄰聚日
EVENT
求才徵地
CONTACT
精英募集
徵求土地
facebook
Press enter to begin your search
Search
Close Search
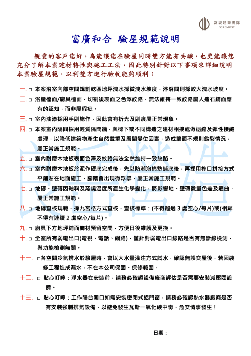
工程進度-富廣和合
富廣和合-驗屋規範說明
By
foremost
2026-01-06
No Comments
富廣和合-驗屋規範說明
2025-01-06
Share
Share
Share
Share
Pin
Close Menu
關於富廣
ABOUT
品牌理念
品牌承諾
品牌價值
建築團隊
歷史沿革
築美堂
富廣建築
CLASSIC
最新熱銷
業績作品
富廣之友
FAMILY
工程進度
富廣NEWS
住戶修繕
富廣鄰聚日
EVENT
求才徵地
CONTACT
精英募集
徵求土地
facebook
首頁
關於富廣ABOUT
▼
品牌理念
品牌承諾
品牌價值
建築團隊
歷史沿革
築美堂
富廣建築CLASSIC
▼
最新熱銷
業績作品
富廣之友FAMILY
▼
工程進度
富廣NEWS
住戶修繕
富廣鄰聚日EVENT
求才徵地CONTACT
▼
菁英募集
徵求土地